日期:2017-04-13 作者: 浏览量:2778 次
3月29日下午,在四川省家具行业商会培训室,来自成都市环保局的咨询专家,以及来自成都山河环保工程集团和云白环境企业,拥有多年行业实践经验的资深技术专家和58位家具企业老板汇集一起,组成了一个集专业宣讲、案例分析、现场互动问答于一体的大课堂,共同探讨解决环评中的那些疑难事儿!

涨知识篇
近期中央针对环境治理出台的系列文件及专项行动
1、2016年1月1日新修订的《大气污染防治法》正式实施,这也是新《环保法》通过后修改的第一部单项法。新修订的《大气污染防治法》取消了现行《大气污染防治法》对造成大气污染事故罚款50万元上限额度的规定,变为按倍数计罚,并提出按日计罚,“史上最严”大气污染防治法正式实施。
2、2016年6月12日,环保部网站发布《水污染防治法(修订草案)》(征求意见稿)及其编制说明。这是《水污染防治法》施行8年以来的较大规模修订。建立有毒有害水污染物名录,强化重点领域水污染防治措施,未有效监测工业废水最高可罚20万。
3、2016年7月8日,工信部、财政部发布《重点行业挥发性有机物削减行动计划》,到2018年,工业行业VOCs排放量比2015年消减330万吨以上,减少苯、甲苯、二甲苯、二甲基甲酰胺(DMF)等溶剂使用量20%以上,提出实施原料替代工程、实施工艺技术改造工程、实施回收及综合治理工程等三个方面的主要任务。
4、2016年11月10日,国务院办公厅印发《控制污染物排放许可证制实施方案》,明确到2020年完成覆盖所有固定污染源的排污许可证核发工作,实现“一证式”管理。
5、2016年12月25日,环境保护税法获得十二届全国人大常委第二十五次会议表决通过。环保税法是我国第一部专门体现“绿色税制”、推进生态文明建设的单行税法,将于2018年1月1日起施行。
6、2017年2月1日,环保部发布的《环境标志产品技术要求——家具》正式开始执行。与此前执行的标准相比更加严格,调整了包括对溶剂型木器涂料中有害物质限量的要求、增加了生产过程中废物回收、处理等多项环保要求。
家具行业存在环保问题及防治策略
家具行业存在环保问题剖析
1、家具生产过程中存在的主要污染物
家具的生产是一个将家具原料通过各种设备生产出成品具有使用功能家具的过程。按照家具原料的类别,可以将家具生产分为木制家具生产、金属家具生产、软体家具生产、钢体家具生产、塑料家具生产、竹藤家具生产、玻璃家具生产和组合家具生产等。家具生产过程中存在的主要污染物如下:
(1)废水。
家具生产过程中的废水,主要是企业员工生活污水和喷漆工艺中水帘处理、清洗等工序产生的废水。生活污水一般来说通过地下管网进入市政的污水处理系统,污染性较小。喷漆工艺产生的废水具有较大的污染性。主要污染物为COD、SS等。
该废水浓度高、色度深、可生化性差,且具有毒性,若进入河流水体,对水体造成严重,造成水质物理化学性质恶化。喷漆工艺产生的废水是废水污染防治的重点。
(2)废气。
在家具生产过程中的废气主要有喷漆废气和粉尘。废气主要是家私家具业在喷涂、彩绘、喷胶工艺过程中产生的废气,主要是油漆、天那水、胶水等在使用过程中挥发产生的污染物其成分主要是苯、甲苯、二甲苯、总VOCs。粉尘废气主要是木料开锯、平刨、打磨过程中产生的废气。其中以油漆废气最为污染环境,通常情况下,涂漆作业场所甲醛超标率多达78.8-90%属1级污染因子,苯、甲苯超标也较严重,属5 级污染因子。而且各种苯系化合物已经被世界卫生组织确认为强烈致癌物质。短时间内吸入高浓度的苯蒸汽可引起中枢神经系统抑制为主的急性苯中毒,轻度中毒会造成嗜睡、头痛、头晕、恶心、呕吐、胸部紧束感等,并可有轻度粘膜刺激症状;重度中毒可出现视物模糊、震颤、呼吸浅、心律不齐、抽搐和昏迷、少数严重病例会出现呼吸和循环衰竭而死亡。
(3)噪音。
家具生产企业的噪声主要来自于动力源,如空压机、通风、排风设备;二是木工切削设备。
(4)固体废物。
家具行业的固废主要分为生活垃圾、一般工业固废、危险固废。生活垃圾,员工日常生活过程中产生的生活垃圾,集中收集后交环卫部门清运处理;一般工业固废:包括木料碎屑、开料粉尘、打磨粉尘以及废包装材料等,可集中收集后出售给废品回收站回收处理;危险固废:生产过程中产生的胶水桶罐、天那水桶罐、油漆桶罐、水帘柜打捞废油漆渣,须交保部门或有危废处理资质第三方处理,不得随意丢弃、堆置。
成都市环保局对家具企业的检查有哪些内容?
1、是否完成环评报告报审及备案;
2 、是否取得排污许可证及证件是否过期;
3、 应急预案编制及备案情况;
4、环保运行台帐记录情况
5、暂存储存间是否规范,是否按要求做到防雨防渗防漏;
6、油漆、稀释剂的使用安全,是否有围堰隔离;
7、环保处理设施是否安装及正常运行,一般重点对喷漆房废气净化设施运行情况、机加工车间粉尘收集装置情况进行检查。
8、废气、废水、噪音、固废是否达到国家相关排放标准。
成都家具企业如何实施环保规范化管理,争做排放达标企业?
环保重压下,成都家具企业如何实施环保规范化管理,争做环保达标企业,家具企业的“环改”大致可从以下几点入手:
第一,提升油漆工艺。目前水性漆被广泛推广,但是,据业内人士透露,就实木家具领域而言,“油改水”在一定时期内,其综合成本是高于油性漆涂装的。但是,我们看到,很多卓有远见的企业,还是倾注了很大心力来推动这项工程。回归到市场规律,还是市场的指挥棒在暗中指挥,那些为环保而进行高成本投入的企业,必将在未来得到更大回报。
第二,提升材料层次。在原材料选取方面,不再以价格战为主导,为了降低成本而压缩原材料空间,甚至用低等的、劣质的材料以次充好。目前,是透明化的商业社会,强硬的质量监测机构对商家们还是具有很大震慑力的。也是因为市场的竞争,家具企业也都意识到只有产品方面过硬的表现才能制胜市场。那么,在原材料不变甚至是提高原材料档次的情境下,只有从加强管理、提高效率、科学布局等方面入手,这才是现代企业应走的方向。
第三,加强环保设施,规范排污治理。家具行业要提高环保质量离不开环保设备投入和升级,生产过程中的除尘设备,产品涂装用到的喷漆设备以及废弃物处理设备等,企业都需要提高认识,加强环保实施及配套工程的建设,正规化、规范化。
第四,提升现场处理。此前,各地家具企业,尤其是中小企业,他们经过一定时间的积累,再加上政府的引导,纷纷改建新厂房。新厂房自然要求高,在车间的现场处理方面都进行了改善。环保,其实是一个系统的环保,提升现场处理,也能够影响到“环改”的效果。
序号1 国家对家具企业污染物排放标准要求
(1) 家具企业排入环境废水必须达到《污水综合排放标准》(GB8978-1996)中一级标准;
(2)开料、木工、抛光和打磨等产生粉尘的工序、车间必须安装粉尘吸收装置,上漆、涂装等有机废气产生工序、车间必须安装废气处理装置经处理达到《大气污染物综合排放标准》(GB16297-1996)后排放;
(3)厂界噪声达到《工业企业厂界环境噪声排放标准》(GB12348-2008);
(4)一般固废和危险固废的暂存处置分别满足《一般工业废物贮存、处置污染控制标准》和《危险废物贮存污染控制标准》要求。其中木屑、边角料等不允许露天堆放;含有或直接沾染油漆残余物的废油漆桶属于危险废物,应委托有资质的单位处置。
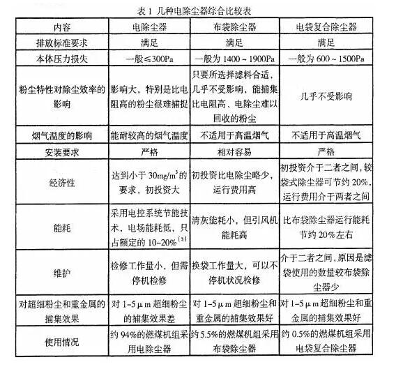
序号2 目前对家具行业环境污染的成熟治理工艺简介及优劣势比较
1.废气治理

2.粉尘治理

3.废水处理
家具生产过程中的废水,主要是企业员工生活污水和喷漆工艺中水帘处理、清洗等工序产生的废水。生活污水一般来说通过地下管网进入市政的污水处理系统,污染性较小。喷漆工艺产生的废水具有较大的污染性。主要污染物为COD、SS等。
生活污水处理以厌氧+好氧为主体工艺,充分降解有机污染物;
生产废水以水解酸化+混凝气浮为主体工艺,根据具体生产水质情况分析,如有六价铬等重金属,须先进行还原沉淀预处理。
天津中至信科技发展有限公司 版权所有 津ICP备14002281号-2号 技术支持:速收科技