日期:2016-10-21 作者: 浏览量:2826 次
《水污染防治行动计划》明确要求:取缔“十小”企业。全面排查装备水平低、环保设施差的小型工业企业。2016年底前,按照水污染防治法律法规要求,全部取缔不符合国家产业政策的小型造纸、制革、印染、染料、炼焦、炼硫、炼砷、炼油、电镀、农药等严重污染水环境的生产项目。
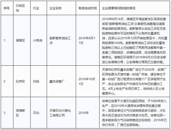
根据《水污染防治行动计划》的要求,按照市政府的部署安排,市环保局联合市发展改委、工业信息化委、国土房管局、中小企业局认真组织开展了取缔“十小”企业工作。按照国家环境保护部《关于报送取缔“十小”企业情况的函》的要求,现将我市取缔“十小”企业名单面向社会公开。
天津市"十小“企业取缔情况明细表















天津中至信科技发展有限公司 版权所有 津ICP备14002281号-2号 技术支持:速收科技