联系我们

更多>>

地 址:天津市南开区华苑开华道顶佳孵化器基地2-1401

联系人:郑先生 

手 机:18222701645(微信同号)

电话022-83709778

网 址:http://www.tjzzx.com.cn/

邮 箱:79806464@qq.com


客户留言
公示信息

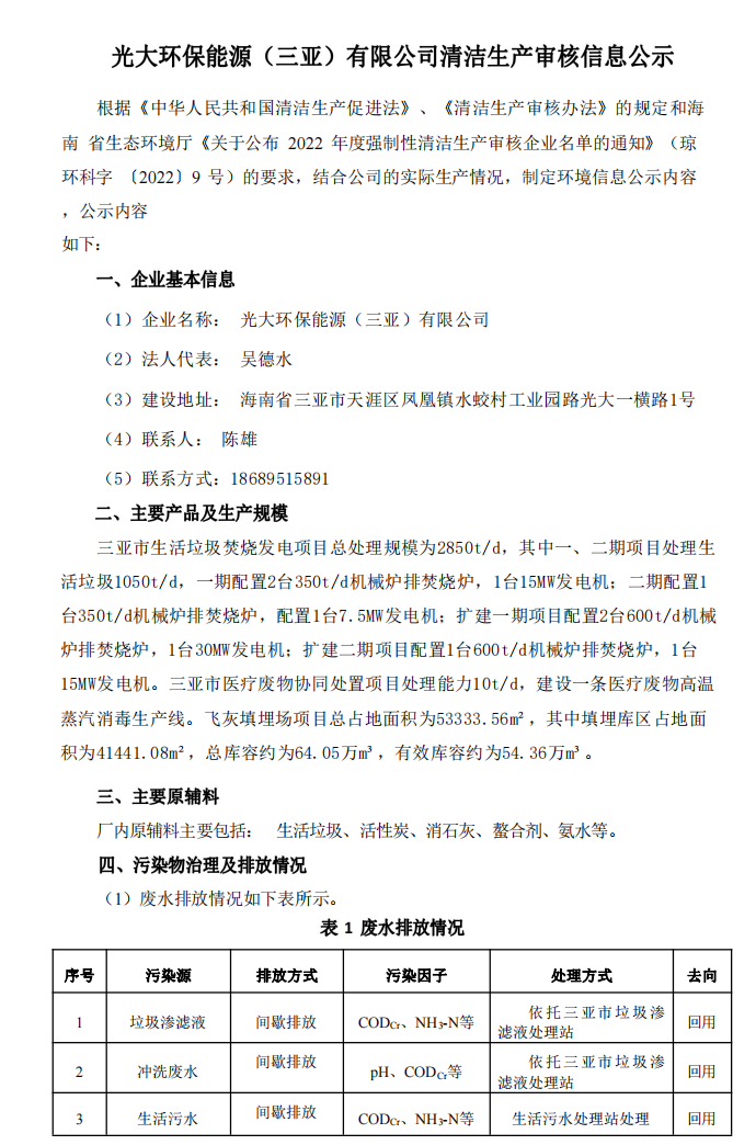
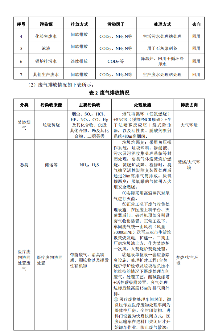
光大环保能源(三亚)有限公司清洁生产审核信息公示

日期:2023-03-30    作者:光大环保能源(三亚)有限公司    浏览量:1583 次

天津中至信科技发展有限公司 版权所有 津ICP备14002281号-2号 技术支持:速收科技